مقدمه
در بخش اول این مطلب با ساختار و نحوهی عملکرد ماسفتها آشنا شدیم. بخش دوم به تست ماسفت توسط مولتیمتر دیجیتال اختصاص داشت. در این بخش به بررسی تست ماسفتها توسط مدار تست اختصاصی خواهیم پرداخت. در این روش علاوه بر بررسی سلامت ماسفت، می توان بعضی پارامترهای آن را نیز با اطلاعات مندرج در دیتاشیت مطابقت داده و تأیید کرد.
با این مطلب همراه باشید.
تست ماسفت با استفاده مدار تست
پیش از شروع آشنایی با روش توصیه میشود بخش دوم را مطالعه کرده باشید. این بخش علاوه بر توضیح روش تست ماسفت با مولتیمتر، مباحث اولیه و ایمنی تست ماسفت را توضیح داده است، که میتوانند در ادامه روش حاضر مفید واقع شوند.
این روش یکی از بهترین و دقیقترین تستهای ماسفت است. با اندکی تغییر در این مدار میتوانید به بررسی پارامترهای ماسفت نیز بپردازید و تطابق آنها با دیتاشیت ماسفت را نیز بررسی کنید.
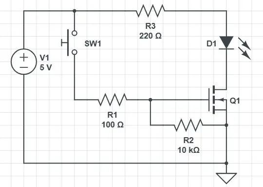
پیش از ادامهی انجام تست لازم است مدار زیر را ساخته باشید. این کار را میتوانید به سادگی بر روی یک بردبورد انجام دهید.

حال برای انجام تست، مراحل زیر را دنبال کنید:
- با فشار دادن دکمه فشاری (SW1)، یک پالس تریگر به گیت اعمال کنید (از طریق مقاومت R1).
- یک LED به بار (که به صورت مقاومت R3 نشان داده شده) وصل شده است تا وقتی ماسفت روشن یا خاموش میشود، به صورت بصری وضعیت را نشان دهد.
- در این مدار، مقاومت بین گیت و سورس ماسفت (Rgs) دو نقش دارد: هم مثل یک مقاومت pull-down عمل میکند و هم خازن پارازیتی ماسفت را تخلیه میکند؛ این کار از آسیب دیدن ماسفت جلوگیری میکند.
- در حالت اولیه، دکمه فشاری در وضعیت عادی (فشردهنشده) است، بنابراین گیت به منبع تغذیه وصل نیست. در این حالت، مقاومت بین درین و سورس خیلی بالا است (همانطور که در تست مقاومت چک کردیم). پس LED بار نباید روشن شود. این وضعیت نشاندهنده خاموش بودن ماسفت است. اگر LED روشن شد، یعنی ماسفت خراب است.
- وقتی دکمه فشاری را فشار میدهید، گیت تریگر میشود و این کار مقاومت بین درین و سورس را خیلی پایین میآورد (تقریباً نزدیک به صفر اهم). در نتیجه، بار (LED و مقاومتش) تقریباً تمام ولتاژ منبع را دریافت میکند و LED باید روشن شود. این وضعیت نشاندهنده روشن شدن ماسفت و عملکرد صحیح آن است. اگر LED همچنان خاموش ماند، یعنی ماسفت معیوب است.
- وقتی دکمه را رها میکنید، گیت از طریق مقاومت بین گیت و سورس (Rgs) تخلیه میشود و LED باید دوباره خاموش شود. اگر LED خاموش نشد، یعنی ماسفت خراب است (مثلاً کانال درین ـ سورس اتصال کوتاه دارد).
- در این مدار تست، LED حدود ۲۰ میلیآمپر جریان مصرف میکند که برای روشنایی مناسب کافی است. برای محدود کردن جریان و جلوگیری از سوختن LED، حتماً یک مقاومت محدودکننده جریان به صورت سری با آن وصل کنید. در این مدار، مقاومت بار (R3) همین نقش محدودکننده جریان را ایفا میکند.
محاسبه مقدار مقاومت محدودکننده جریان
مقدار این مقاومت را میتوان به صورت زیر محاسبه کرد:
ولتاژ ورودی:
بر اساس قانون اهم:
جریان مورد نظر برای LED برایر 20 میلیآمپر (0.02 آمپر) است.
با جایگذاری مقادیر:
با توجه به مقاومتهای موجود در بازار، معمولاً از مقاومت ۲۲۰ اهم برای محدودکننده جریان استفاده میشود. بنابراین: RL = ۲۲۰ اهم
نکات ایمنی و احتیاطهای مهم هنگام تست ماسفت با مدار تست
هنگام تست ماسفت با این مدار، حتماً به نکات زیر توجه کنید:
- ولتاژ تغذیه ورودی به گیت باید بزرگتر یا مساوی ولتاژ آستانه (Vgs(th)) ماسفت باشد؛ در غیر این صورت ماسفت روشن نمیشود. برای اطمینان، به دیتاشیت ماسفت مراجعه کنید.
- ولتاژ ورودی (ولتاژ درین و ولتاژ گیت) را هرگز بیشتر از ولتاژ شکست (breakdown voltage) ماسفت نکنید، چون باعث آسیب دائمی به ماسفت میشود.
- جریان مصرفی معمول LED حدود 20 میلیآمپر است. بنابراین مقاومت محدودکننده جریان (RL) را طوری انتخاب کنید که جریان کافی برای روشن شدن کامل LED تأمین کند.
- همیشه از یک مقاومت بین گیت و سورس (Rgs) استفاده کنید تا نویزهای خارجی به گیت نرسد و خازن پارازیتی ماسفت تخلیه شود. در غیر این صورت، این خازن پارازیتی مدام شارژ میشود و ممکن است ولتاژ گیت ـ سورس از حد مجاز بیشتر شود و ماسفت آسیب ببیند.
- همیشه از مقاومت کممقدار (۱۰ تا ۵۰۰ اهم) در مسیر گیت ماسفت استفاده کنید. این کار از پدیده ringing (نوسانات پارازیتی) و اسپایکهای ولتاژی جلوگیری میکند.
- هنگام تست ماسفت با مدار تست، حتماً از پیکربندی سوئیچینگ سمت پایین (Low-Side Switching) استفاده کنید (همانطور که در شماتیک مدار بالا نشان داده شده). از پیکربندی سوئیچینگ سمت بالا (High-Side Switching) استفاده نکنید، چون در این حالت ماسفت هرگز روشن نمیشود و نمیتوانید خرابی آن را درست تشخیص دهید.
جمعبندی
این مطلب بخش پایانی سلسله مطالب مربوط به آشنایی و تست ماسفت بود.
در بخش اول، آشنایی با ساختار فیزیکی و نحوهی عملکرد ماسفت را دنبال کردیم.
در بخش دوم تست ماسفت توسط مولتیمتر دیجیتال را بررسی کردیم. این روش سریعترین روش برای ماسفت است که در بیش از 95 درصد موارد نیاز به تست ماسفت را برطرف میکند.
بخش حاضر نیز به بررسی روش تست ماسفت توسط مدار تست اختصاص داده شده و به صورت مختصر مراحل تست توسط این مدار را تشریح کردیم.